
10月份亮点工作

青岛市级及以上荣誉获得情况

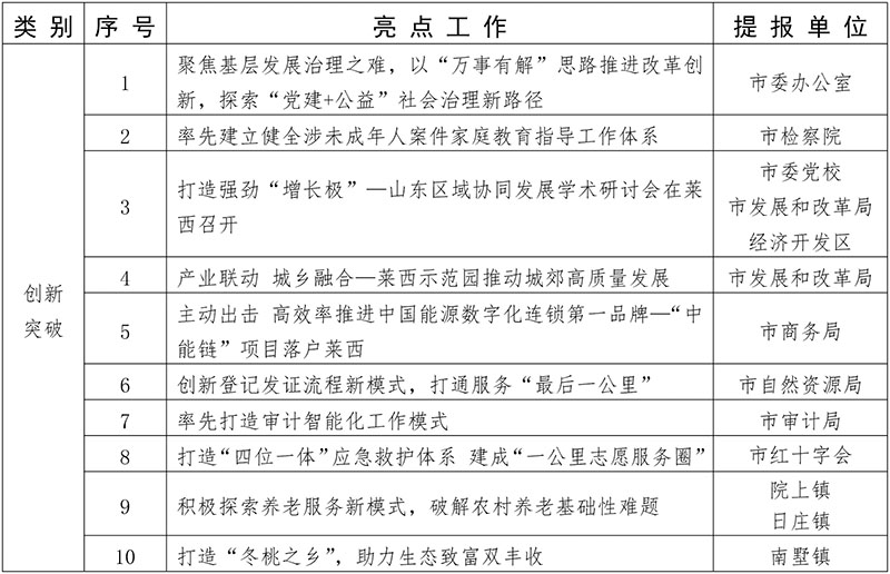
为深入贯彻落实“作风能力提升年”活动要求,以创新激发发展活力,创造出更多可复制、可推广的经验,积极探索适合莱西发展的新路径新模式,组织开展亮绩赛绩活动。其中,获得青岛市级及以上荣誉7项,经过多轮评选确定10月份全市亮点工作10项:
案例展示:
1.聚焦基层发展治理之难,以“万事有解”思路推进改革创新。莱西市以“万事有解”思路推进改革创新,充分发挥改革“关键一招”作用,推动干部、资源、问题在一线解决,形成了一批彰显莱西特色的重要改革实践,助力全域经济社会高质量发展。一是破除桎梏推动“解之有道”,建立“1+1+N”常态化学习机制,加大政策研究力度,创新性政策相继落地。二是下沉服务推动“解之有招”,推行“一线工作法”,整合资源,实现“单兵作战”向“协同作战”转变。三是闭环评价推动“解之有效”,探索建立“万事有解”全流程跟踪评价机制,推动基层问题满意率100%。典型经验被山东省《今日信息》、“山东改革”微信号、《青岛改革》推广,得到青岛市委常委、秘书长孙海生同志肯定批示。
2.打造强劲“增长极”——山东区域协同发展学术研讨会在莱西召开。“山东区域协同发展学术研讨会”是由山东省社科联主办的高端学术行论坛,本次论坛邀请国家发改委,省社科联、发改委,青岛市委市政府有关领导以及国内知名专家学者,从理论和实践两个层面聚焦“双莱一体化”发展先行区建设面临的规划定位、体制机制、要素整合、产城融合等困难困境,形成咨政建议70余篇,相关情况被《大众日报》《青岛日报》、山东社科网、半岛网、腾讯新闻、搜狐网等多家媒体刊发,提高莱西、莱阳两地知名度,为“双莱一体化”发展先行区建设争取省市政策支持提供了新助力。
3.积极探索养老服务新模式,破解农村养老基础性难题。凝聚多方力量,提升农村养老保障水平,从单一机构承载,到多个机构联合,从政府主办到社会主管,莱西市各级创新研究农村养老机制突破,取得了初步经验和成效。院上镇与市立医院合作,依托优质的医疗、护理、康复资源打造“特色医疗+居家养老+病后康复+日常照护”四位一体的“医养康护”养老新模式,打造绿色医疗通道和爱心陪护员队伍,推动城区优质医疗资源下沉一线;日庄镇以党建为统领,统筹“政府、企业、集体、村民”四方治理力量,从农村养老服务的现实需求出发,将“物管农村”向养老延伸,农村老年人幸福指数大幅提升。我市创新的农村养老模式,夯实了农村养老服务工作基础,为青岛市乃至全省提供了一条农村养老的新路子,相关做法被新华社报道。